- 索 引 号:QZ06101-0240-2024-00127
- 备注/文号:晋政办规〔2024〕5号
- 发布机构:麻豆做爱 办公室
- 公文生成日期:2024-04-07
各镇人民政府、街道办事处,经济开发区管委会,市有关单位:
《晋江市污水处理费征收管理规定(修订)》已经麻豆做爱第45次会议审议通过,现印发给你们,请遵照执行。
麻豆做爱 办公室
2024年4月7日
(此件主动公开)
晋江市污水处理费征收管理规定(修订)
为进一步规范污水处理费征收使用管理,切实保障污水处理设施运行维护和建设,根据《中华人民共和国水法》《中华人民共和国水污染防治法》等法律法规规定,以及《财政部 国家发展改革委 住房城乡建设部关于印发污水处理费征收使用管理办法的通知》(财税〔2014〕151号)、《国家发展改革委 财政部 住房城乡建设部关于制定和调整污水处理收费标准等有关问题的通知》(发改价格〔2015〕119号)等文件要求,制定本征收管理规定。
一、征收对象
凡在晋江市范围内使用城市自来水和自备水源(包括地表水、地下水)的单位和个人均适用本规定,均应缴纳污水处理费。
二、征收标准
按照晋江市发展和改革局《关于调整晋江市污水处理收费标准的复函》(晋发改〔2016〕72号)文件规定执行。即:市区6个街道的居民用户按0.95元/吨征收,非居民用户按1.4元/吨征收;重点建制镇(安海镇、金井镇、东石镇)居民用户按0.85元/吨征收,非居民用户按1.2元/吨征收;其他镇按0.8元/吨征收。若价格管理部门调整污水处理费征收标准则按调整后最新标准执行。
三、征收计量方式
(一)使用自来水的单位和个人,其污水处理费随同自来水水费,根据水表计量按用水量计征收费,自来水公司和村(社区)按总表计量管理的,总表村(社区)的自来水水费仍按总表计量,污水处理费则按村(社区)实际抄表到户用水量计征,同时总表村(社区)按实际抄表到户用水量为基数计算各镇(街道)、经济开发区年度应收污水处理费。
(二)使用自备井及原水的排水户依法应申请取水许可证的,应向水利部门申请取水许可证,并在取水口安装经计量管理部门检定的水表,按水表计量计征;未安装计量设备或者计量设备不能正常使用的,其用水量按取水设施额定流量每日运转24小时计算。
四、征收程序
(一)使用自来水的单位和个人,其污水处理费由市水利局委托各自来水公司在收取自来水水费时一并代收,并在发票中单独列明污水处理费的缴款数额,代收后按月缴入市财政专户。
(二)使用自备井及原水的,污水处理费由市水利局委托所在辖区的镇(街道)、经济开发区或水务集团等相关单位按月征收,征收后按月缴入市财政专户。
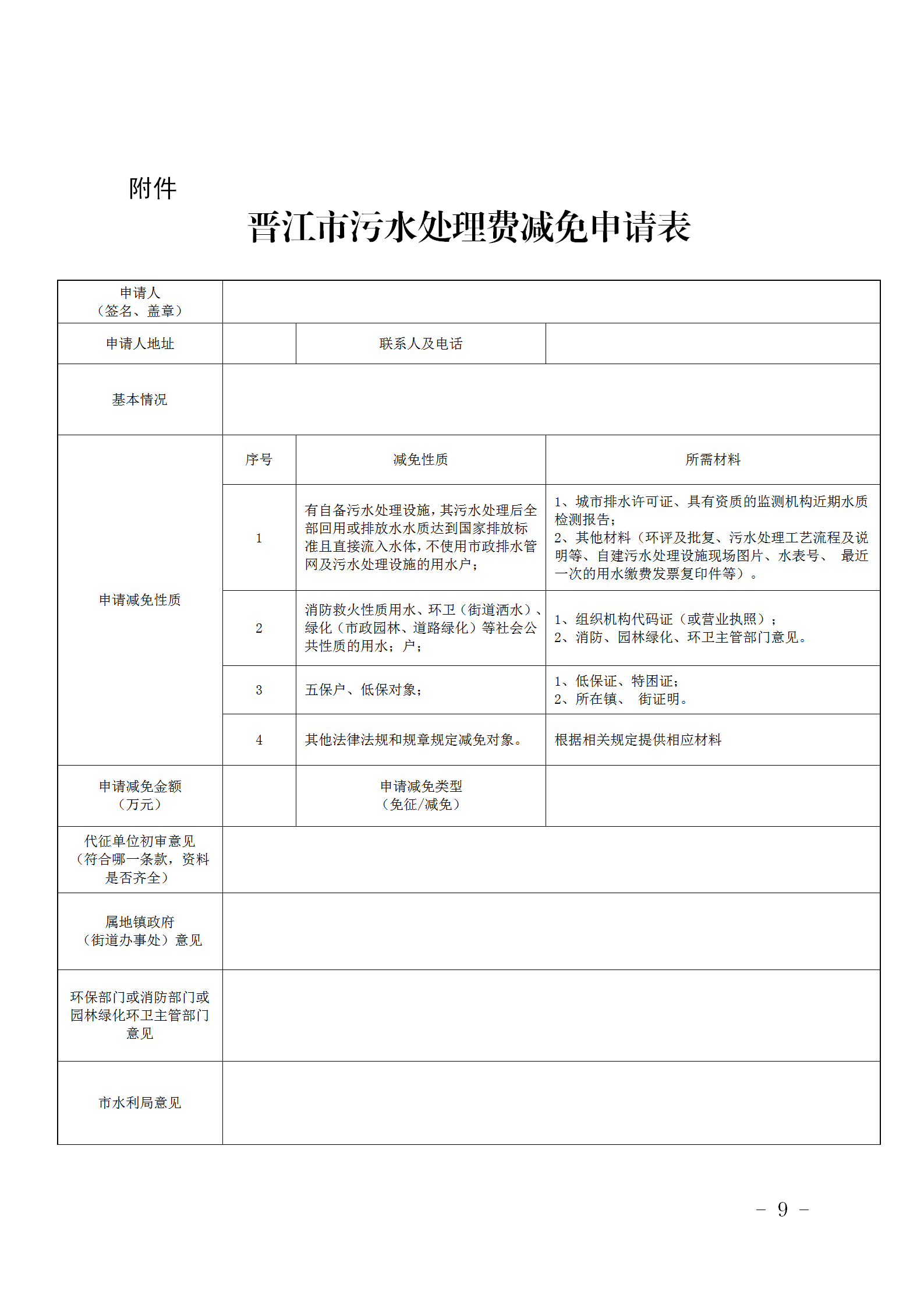
五、减免条件和核定办法
(一)不在城市污水处理厂服务范围内、配套管网未覆盖或自备污水处理设施的排水户,其污水处理后全部回用或水质达到国家规定的排向自然水体的水质标准,且符合所在区域排水系统排污口受纳水域功能要求,排放海洋、江河、湖泊等,不进入城市污水处理设施的,不缴纳污水处理费,但应依法缴纳其他费用。
符合条件的,由排水户向市水利局提出减免申请,并提交自备污水处理设施相关资料、有资质单位出具的水质检测报告和生态环境部门意见。
(二)消防救火性质用水、环卫用水、市政园林绿化用水等社会公共性质的用水户,不缴纳污水处理费。
符合条件的,由排水户向市水利局提出减免申请,并提交组织机构代码证(或营业执照)和主管部门意见。
(三)五保户、低保户等救济对象免交污水处理费。
符合条件的,由用水户向市水利局提出减免申请,并提交低保证、特困证等佐证材料和镇(街道)意见。
(四)其他法律、法规和规章规定减免污水处理费的,按法律、法规和规章规定办理。
符合条件的,由排水户向市水利局提出申请,并提供相关材料,水利局对资料进行审核,对符合条件的予以减免。
(五)依照本规定对需要作出减免决定的,市水利局应当自申请之日起,20个工作日内作出决定。
(六)在减免有效期内,市水利局将对已办理减免手续的用户进行抽查。抽查不达标的,或生态环境部门依法认定排污不达标的,次月起全额征收城市污水处理费,直至整改验收完毕。整改验收合格后再次申请减免的,减免执行时间为申请办理减免手续并被审核通过后的次月起。连续两次抽检不达标的,自第二次抽检不达标的时间起,一年内暂不受理减免征收污水处理费的申请。
六、污水处理费的收支管理
(一)污水处理费实行“收支两条线”管理。代征单位应在每个月25日前将上个月代征的污水处理费全额上缴至市财政专户,因不可抗力因素未能及时缴交的应向市水利局作出说明,任何部门、单位和个人不得坐支、截留、挤占或者挪用污水处理费。
(二)代征手续费按实际征收污水处理费总额的5%计取,市财政支付每家独立核算代征单位每年度代征手续费不超过300万元。
(三)各镇(街道)、经济开发区每年度征收的污水处理费如达到应收污水处理费的80%,则按一定比例予以返还,并专款专用,具体资金管理办法另行制定。
七、污水处理费的使用范围
(一)镇(街道)、村(社区)污水管网的建设、维护管理费用;
(二)全市城市污水管网的建设、污水处理厂中水回用设施、污水处理厂、污水泵站、农村小型污水处理设施的建设、运行和维护管理费用;
(三)污泥处置费用;
(四)污水处理费代征费用。
八、法律责任
(一)缴纳义务人不依法缴纳污水处理费的,由市水利局责令限期缴纳,逾期拒不缴纳的,根据《麻豆做爱 关于赋予各镇人民政府 街道办事处部分行政处罚事项的通知》(晋政规〔2022〕1号),由各镇(街道)依法对其进行行政处罚。缴纳义务人拒不履行的,由各镇(街道)依法向人民法院申请强制执行。
(二)缴纳义务人对征收污水处理费的决定或处罚不服的,可依法申请行政复议或提起行政诉讼。
(三)缴纳义务人以虚假信息、欺骗手段获批减免污水处理费的,经查证属实,由市水利局责令其限期补缴,并依法追究其法律责任。
九、部门职责
(一)市水利局是全市征收污水处理费的主管部门,负责全市污水处理费征收工作,对污水处理费的使用依法进行监督管理,参与污水处理费支付的审核,依法实行城市污水入网监督许可管理,并对使用自备井及原水的排水户进行取水管理。
(二)市财政局负责污水处理费的票据和资金管理,配合市水利局对污水处理费的使用依法进行监督管理。
(三)市发展和改革局负责制定和调整污水处理收费标准具体工作。
(四)市审计局负责对污水处理费的征收使用管理情况进行审计监督。
(五)泉州市晋江生态环境局负责对工业污水排水户排入污水管网的污水水质水量及污水处理厂出水水质水量进行监管。
(六)各自来水公司、水务集团或下属全资子公司受市水利局委托负责代征污水处理费,并与市水利局签订代征污水处理费协议。
十、附则
(一)各镇(街道)、经济开发区、水务集团应指定专门机构、人员负责本辖区污水处理费征收工作的协调和资金使用管理。
(二)各镇(街道)、经济开发区按规定落实属地管理原则,负责镇级、村级污水管网设施和农村生活污水管网设施的运行维护管理工作,鼓励通过市场化运作方式,委托第三方专业机构进行日常运行、维护和管理。
(三)市水利局、财政局、发改局、晋江生态环境局、各镇(街道)、经济开发区和水务集团等单位,以及污水处理费代征机构及其工作人员违反本规定,有下列行为之一的,对直接负责的主管人员和其他直接责任人员,依法给予处分;构成犯罪的,依法追究刑事责任:
1.坐支、截留、挤占、挪用污水处理费的;
2.违反规定减免污水处理费的;
3.其他滥用职权、徇私舞弊、玩忽职守情形的。
(四)本文件自2024年5月7日起施行,有效期至2029年5月7日止,原《麻豆做爱 办公室关于印发晋江市污水处理费征收管理规定和晋江市污水处理费资金管理规定(试行)的通知》(晋政办〔2020〕38号)文同时废止。
(五)本规定由麻豆做爱 负责解释。
附件:晋江市污水处理费减免申请表
附件

扫一扫在手机上查看当前页面



闽公网安备:35058202000114号
晋江政务
闽政通APP
